مصراوى سات
جميع ما يطرح بالمنتدى لا يعبر عن رأي الاداره وانما يعبر عن رأي صاحبه فقط - مشاهدة القنوات الفضائية المشفرة بدون كارت مخالف للقانون و المنتدى للغرض التعليمى فقط
العودة   مصراوى سات > الصيانة > صيانة الريسيفر

إضافة رد
 
أدوات الموضوع
  #1  
قديم 2013/05/20, 02:07 PM
الصورة الرمزية ابراهيم ستالايت
ابراهيم ستالايت ابراهيم ستالايت غير متواجد حالياً
مصراوى متميز
تاريخ التسجيل : 2010 Oct
المشاركات : 1,124
الدولة : مصر
تم الحل كيف استخراج 7+ من اى دائرة بور

[SIZE="6"كيف استخراج 7+ من اى دائرة بور][/SIZE] وماهى وظيفة 7+ فلت فى الرسيفر ولكم جزيل الشكررررررررررر
التوقيع

التعديل الأخير تم بواسطة ABo 3AHD ; 2013/05/21 الساعة 12:55 AM
رد مع اقتباس
  #2  
قديم 2013/05/20, 02:38 PM
sat_abdel sat_abdel غير متواجد حالياً
موقوف لمخالفة قوانين المنتدى
تاريخ التسجيل : 2012 Mar
المشاركات : 1,860
الدولة : المغرب
افتراضي

يا أخي خراجه من 5 فولت
----------------------------
مشاهدة جميع مواضيع sat_abdel
رد مع اقتباس
  #3  
قديم 2013/05/20, 03:18 PM
sat_abdel sat_abdel غير متواجد حالياً
موقوف لمخالفة قوانين المنتدى
تاريخ التسجيل : 2012 Mar
المشاركات : 1,860
الدولة : المغرب
افتراضي

غالبا تكون 7 فولت في البور بتاع الاريون

وهي وضيفتها تغدي الواجهة الجهاز

يمكن ان تأخدها من 5 فولت

لامشكل عندك يا أخي
----------------------------
مشاهدة جميع مواضيع sat_abdel
رد مع اقتباس
  #4  
قديم 2013/05/20, 03:50 PM
تلميذ وبيتعلم تلميذ وبيتعلم غير متواجد حالياً
عضو ذهبى
تاريخ التسجيل : 2012 May
المشاركات : 902
الدولة : دوله الاسلام
افتراضي

خود ترانزستور 8 فولت الرجل الشمال حط عليها 12 فولت واليمين خرج والوسط ارضي
رد مع اقتباس
  #5  
قديم 2013/05/20, 04:25 PM
م ربيع الجادورى م ربيع الجادورى غير متواجد حالياً
عضو ذهبى
رابطة مشجعى نادى الأهلى
رابطة مشجعى نادى الأهلى
تاريخ التسجيل : 2011 Feb
المشاركات : 9,106
الدولة : مصر
افتراضي

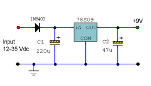
تسلم ياتلميز وبتقو بنتعلم
اعمل اخى كما اشار اخى التلميذ اخفض الفولت عن طريق ريجولتور 7808
ونفس الشرح السابق من الاخ التلميذ
التوقيع
http://www.masrawysat.com/vb/signaturepics/sigpic83558_7.gif
رد مع اقتباس
  #6  
قديم 2013/05/21, 12:36 AM
الصورة الرمزية م/السيد منطاوى
م/السيد منطاوى م/السيد منطاوى غير متواجد حالياً
كبار الشخصيات
تاريخ التسجيل : 2010 Jun
المشاركات : 17,966
الدولة : الاسكندريه
افتراضي

التوقيع
رد مع اقتباس
  #7  
قديم 2013/05/21, 12:51 AM
الصورة الرمزية ابراهيم ستالايت
ابراهيم ستالايت ابراهيم ستالايت غير متواجد حالياً
مصراوى متميز
تاريخ التسجيل : 2010 Oct
المشاركات : 1,124
الدولة : مصر
افتراضي

الف شكر للجميع على تعاونهم معى
التوقيع
رد مع اقتباس
  #8  
قديم 2013/05/21, 12:58 AM
م ربيع الجادورى م ربيع الجادورى غير متواجد حالياً
عضو ذهبى
رابطة مشجعى نادى الأهلى
رابطة مشجعى نادى الأهلى
تاريخ التسجيل : 2011 Feb
المشاركات : 9,106
الدولة : مصر
افتراضي

تحت امرك اخى
التوقيع
http://www.masrawysat.com/vb/signaturepics/sigpic83558_7.gif
رد مع اقتباس
  #9  
قديم 2013/05/21, 02:26 AM
الصورة الرمزية ۩۩۩م/رجب تمام۩۩۩
۩۩۩م/رجب تمام۩۩۩ ۩۩۩م/رجب تمام۩۩۩ غير متواجد حالياً
مستشار اقسام الشاشات والتلفزيون
رابطة مشجعى نادى الأهلى
رابطة مشجعى نادى الأهلى
تاريخ التسجيل : 2013 Jan
المشاركات : 13,052
الدولة : *سوهاج* المنشاة*العر
افتراضي

شكرا لكم اخواني
وحاليا يوجد دائرة بور صيني
بها خرج7v
التوقيع
رد مع اقتباس
  #10  
قديم 2013/05/21, 02:38 AM
الصورة الرمزية خالدعصر
خالدعصر خالدعصر غير متواجد حالياً
عضو ذهبى
رابطة مشجعى نادى الأهلى
رابطة مشجعى نادى الأهلى
تاريخ التسجيل : 2010 Jun
المشاركات : 2,607
الدولة : مصر
افتراضي

الله ينور اخوانى على المتابعه والمعلومة المفيده
التوقيع
رد مع اقتباس
إضافة رد


الانتقال السريع

المواضيع المتشابهه
الموضوع كاتب الموضوع المنتدى مشاركات آخر مشاركة
ارجو المساعده طريقه استخراج -12 فولت من دائرة باور رسيفر محمدالبيجاوى صيانة الريسيفر 11 2021/05/16 12:24 PM
ارجوكم خروج دائرة بور رسيفر فيجا 222 معالج ali دائرة خمسه طرف بالترتيب kald970 صيانة الريسيفر 8 2019/11/29 07:00 PM
سيتم تفعيل خدمة استخراج بطاقات التموين سواء بدل التالف أو الفاقد أو استخراج البطاقة الجديدة من خلال المحمول اعتبارا من بعد غدا الاثنين. إبراهيم داود مصراوى سات كافيه 5 2018/10/24 08:03 PM
شرح فيديو دائرة اختبار الاجهزه الالكترونيه و الكهربائية (دائرة السيريال) محمد عبدالبديع اسماعيل صيانة التليفزيون 1 2017/01/17 10:38 PM
مشكلة الاشارة في رسيفر رويال سكاي قطع اشارة لواحدة غيرت ترنزستورات الاشارة وغيرت 1000 فولت علي 25 في دائرة البور ونفس المشكلة لوحظ وجود زنة في دائرة البور تختفي لما اوصل دائرة البور سيد شندي صيانة الريسيفر 3 2014/07/10 03:47 AM


الساعة الآن 11:35 AM.


Powered by vBulletin Version 3.8.11
Copyright ©2000 - 2025, Jelsoft Enterprises Ltd
____________________________________
مصراوى سات

الكنز المصرى الفضائى الذى تم اكتشافه عام 2005 ليتربع على عرش الفضائيات فى العالم العربى
____________________________________